ARF is a governance layer that turns probabilistic AI into deterministic, auditable action – reducing MTTR by up to 85%* and ensuring compliance in regulated environments.
✈️ Pilot program – limited spots for 2026. Outcome‑based pricing.
🔐 Core engine is access‑controlled. Free trials available for qualified pilots only.
“ARF gave us confidence to let AI agents touch production. The audit trails alone saved us weeks of compliance work.”
— CTO, Fortune 500 Pilot (anonymous)
* MTTR reduction based on internal benchmarks with simulated incidents. Not a guarantee.
AI systems fail silently, costing $10k+ per hour of downtime.*
ARF turns probabilistic AI into deterministic, auditable action.
Reduce MTTR by up to 85% – save millions in incident costs.*
* Estimates based on industry studies and ARF internal testing. Actual results may vary.
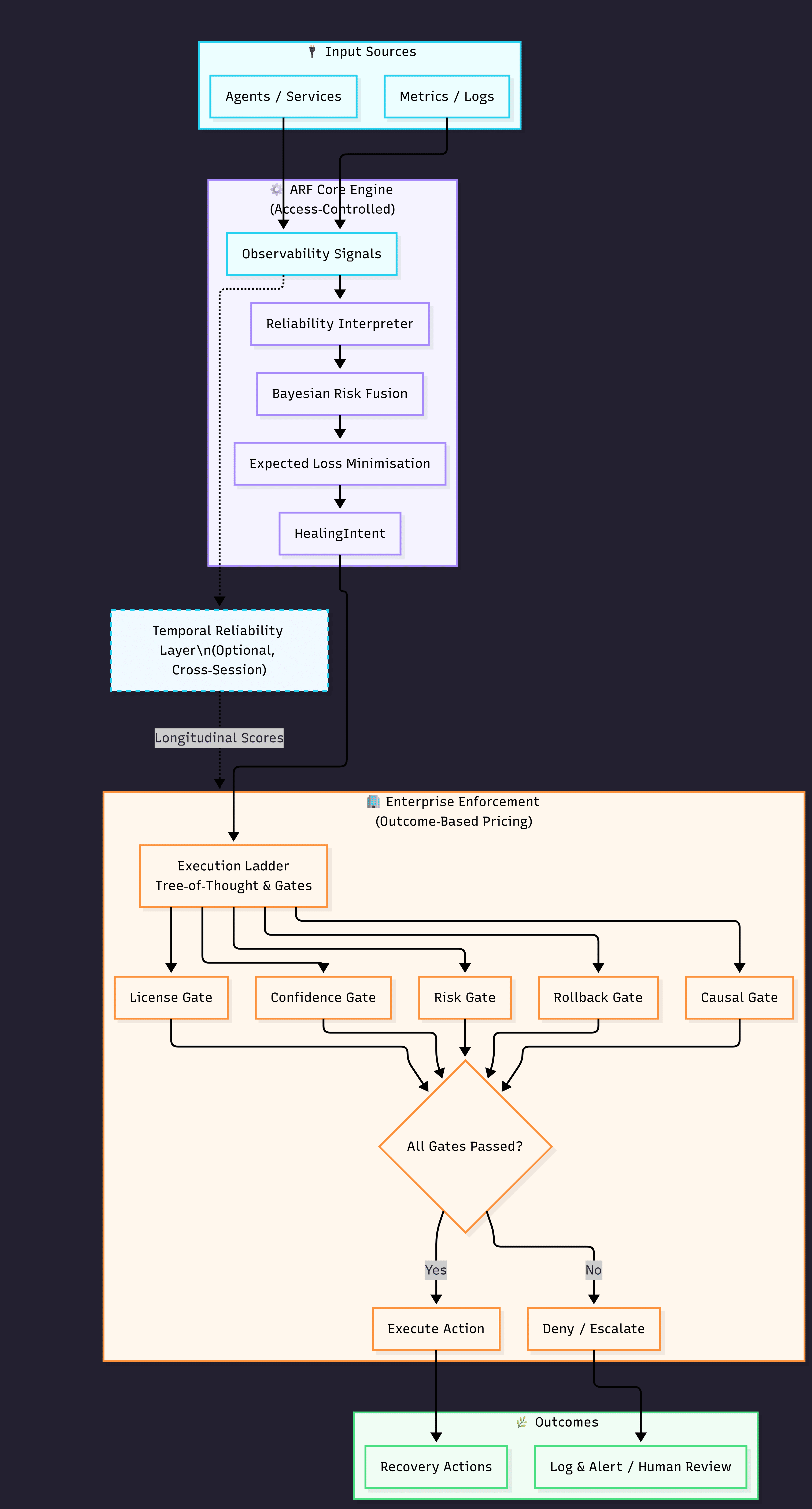
How ARF Works

Bayesian risk fusion → Expected loss minimisation → Approve/Deny/Escalate
Our North Star
Mission
Make every AI action provably safe, auditable, and commercially viable – without slowing down innovation.
Vision
A world where autonomous systems are trusted partners in every enterprise – governed by code, not guesswork.
Values
- Determinism over vibes
- Transparency by default
- Outcome‑aligned incentives
- Pilot‑first, honest boundaries
Key Capabilities
Bayesian Risk Scoring
Conjugate priors + hyperpriors + HMC for calibrated uncertainty.
Uses conjugate Beta priors per action category for fast online updates, optional hierarchical hyperpriors to share strength across categories, and an offline HMC logistic regression model that learns complex patterns (time of day, user role, environment). The final risk is a weighted average.
Semantic Memory
FAISS‑based retrieval of similar past incidents.
Stores incident embeddings in a FAISS index for fast similarity search. When a new incident occurs, ARF retrieves the most similar past incidents and their outcomes to inform the current risk assessment.
Expected Loss Minimisation
Bayesian fusion + CVaR for approve/deny/escalate.
Combines conjugate priors (online), hyperpriors (hierarchical), and HMC (offline) into a weighted risk score. Chooses the action that minimises expected loss, optionally using Conditional Value at Risk (CVaR) to account for tail risk.
Multi‑Agent Orchestration
Anomaly detection, root cause, forecasting.
Coordinates multiple agents to detect anomalies, find root causes, and forecast future reliability. Each agent specialises in a different aspect of the infrastructure, and they collaborate to form a comprehensive picture.
Why Pilots Choose ARF Enterprise
Audit‑ready logs
Every decision recorded for compliance (SOC2, ISO).
99.9% uptime SLA
Guaranteed by our control plane.
24/7 priority support
With < 15 min response time.
Access Models
- ✓ 100 evaluations/month
- ✓ Sanitized API endpoint
- ✓ No access to core engine
- ✓ Full engine access
- ✓ Audit logs & support
- ✓ Subject to qualification
- ✓ Unlimited + SLA
- ✓ Pay per risk reduction
- ✓ Contact for quote
The core ARF engine is not open source. Pilot access requires a mutual agreement.
SOC2 ready – in progressTry the Sandbox API
curl -X POST https://a-r-f-arf-sandbox-api.hf.space/v1/evaluate \
-H "Content-Type: application/json" \
-d '{"service_name":"api","event_type":"latency","severity":"high","metrics":{"latency_ms":450}}'⚠️ This is a sanitized demo endpoint. It does not use the protected Bayesian engine. For pilot access, request here.
Ecosystem Overview
Research
Mathematical foundations of hybrid Bayesian inference
Published papers and collaborations with academic institutions on Bayesian methods for reliability engineering. Our research focuses on scalable inference for cloud infrastructure.
Protected Core Engine
Bayesian models, memory, governance loop
The heart of ARF – implements conjugate priors, HMC sampling, and semantic memory. **Access‑controlled** – available only to qualified pilots and enterprise customers.
API Control Plane
FastAPI service exposing the framework
Production‑ready REST API with automatic docs, rate limiting, and CORS. Serves as the bridge between the core engine and frontend applications. Access gated.
Frontend UI
Next.js dashboard for visualizing risk
Interactive dashboard built with Next.js and Tailwind CSS. Features real‑time risk charts, memory statistics, and the incident evaluation form you're using now. Publicly available as a demo.
Enterprise
Advanced compliance, audit trails, and support
For organizations requiring SLAs, SSO, and advanced audit capabilities. Includes priority support and custom integrations. Access by contract only.
Live Demos
Interactive Risk Demo
Client‑side simulation – not connected to the real engine
Launch DemoUI Concept Demo
Not connected to the actual engine
LaunchSandbox API
Rate‑limited, no real Bayesian inference
Try APIFrontend Dashboard
Reliable AI Systems Stack
All demos use simulated or sanitized data and do not expose the protected core engine.
Public Repository Links
The core engine and API control plane are private and access‑controlled. They are not listed here.